
2月24日晚间,市值800亿元的光伏巨头通威股份发布停牌公告,晓示正在策划通过刊行股份及支付现款相蚁集的形式,收购青海丽豪清能股份有限公司100%股权,并同步召募配套资金,公司股票及可转债自2月25日开市起停牌,瞻望停牌时辰不逾越10个往翌日。若往来获胜完成,这将成为2026年光伏行业首起大限度并购案。
通威股份公告
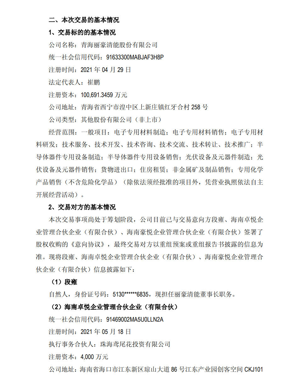
凭证通威股份的公告,公司已与往来意向方丽豪清能董事长段雍、海南卓悦企业惩办合资企业、海南豪悦企业惩办合资企业签署了股权收购《意向公约》。公告称,本次往来不会导致公司控股鼓动、实践限制东说念主变更,不组成有关往来。现在往来尚处于策划阶段,具体往来形式、往来决策、估值对价等中枢条件,需待后续审计、评估及尽责造访完成后笃定,并需执行必要的里面决策圭臬及监管机构批准。
通威股份公告
尽管最终收购价钱不决,但此前爱旭股份于2022年12月的公告,贪图出资3.85亿元参与丽豪清能增资,以赢得其2.78%的股权。按此揣摸,青海丽豪在行业高景气时间的估值曾高达138.49亿元。
方针公司青海丽豪清能虽是一家设立不及五年的“新锐”,却在业内有着“光伏圈最大黑马之一”的称呼。公司设立于2021年4月,是青海省重心招商引资姿色。凭证青海丽豪官网及西宁经济时刻开发区涌现信息,公司主要从事光伏级高纯晶硅、电子级多晶硅等半导体材料的时刻研发、出产和销售,同期波及电子专用材料、半导体器件专用拓荒、光伏拓荒及元器件的研发、制造与销售,货品收支口等业务。
值得一提的是,青海丽豪的首创东说念主、董事长段雍的配景额外非凡。段雍曾任通威股份董事、通威旗下中枢硅料平台四川永祥股份的董事长,在通威责任近七年,是推动“永祥法”多晶硅时刻训练、助力通威登顶巨匠硅料龙头的中枢东说念主物之一。
尊府浮现,快乐飞艇青海丽豪位于西宁经济时刻开发区南川工业园区,占大地积2600亩,贪图总投资200亿元,设立年产20万吨光伏级高纯晶硅及2000吨电子级多晶硅的出产基地。其全资子公司四川丽豪清能在宜宾还缠绵了年产20万吨光伏级高纯晶硅、5000吨电子级多晶硅及25万吨工业硅的姿色。其一期5万吨姿色于2021年8月开工,2022年7月即完满投产,2022年8月首炉正品硅料告成出炉。章程2025年底,公司已建成投产的高纯晶硅产能逾越20万吨,位列巨匠第六。
这次收购关于通威股份而言,是一场典型的逆周期布局。动作巨匠高纯晶硅产能弥散龙头,通威股份章程2025年上半年已造成年产能超90万吨,产量流畅四年巨匠第一,巨匠市占率约30%。
{jz:field.toptypename/}但是,其本身事迹正面对严峻挑战。1月19日,通威股份发布2025年齿迹预报浮现,公司瞻望2025年完了包摄于母公司悉数者的净利润约为-90亿元至-100亿元,逝世幅度较2024年进一步扩大。2025年前三季度,公司交易收入646亿元,同比下滑5.38%,归母净利润为-52.7亿元。
事迹巨亏的背后,是光伏行业阶段性供应多余尚未缓解、产业链各步调开工率下行、白银等原材料价钱高涨而家具价钱握续下降的多重压力。在此配景下,通威股份动手了大限度收购。
分析东说念主士合计,在现时光伏行业阶段性低谷期,通威股份与丽豪清能达成策略整合,故意于进一步夯实通威股份在多晶硅步调的弥散引颈地位,握续加强后续行业上升期的企业后劲。
海量资讯、精确解读,尽在新浪财经APP